编者按:近期,北京已进入流感活动高峰期,未来一段时期内将维持在较高的活动水平。现阶段北京市为甲型H1N1流感病毒和甲型H3N2亚型流感病毒共同流行,且甲型H1N1流感病毒逐渐转变为主导毒株。北京市流感监测数据显示,2012年第52周(12月24日-12月30日)北京市二级以上医疗机构累计监测门急诊就诊人数约104万人,流感样病例占2.75%,流感样病例人数28567人,为自2008年以来同期的最高水平。本期快讯我们将介绍我院现有防治流感病毒的药物,以供临床参考。
一、我院现有抗感冒药物品种分类介绍
1 西药分类
1.1解热镇痛药
布洛芬缓释胶囊(0.3g*20粒)、布洛芬混悬液(100ml:2g)、对乙酰氨基酚混悬滴剂(15ml)、注射用赖氨匹林(0.9g)、洛索洛芬钠片(60mg*20片)。
1.2 抗病毒药
利巴韦林片(100mg*24片)、利巴韦林颗粒(100mg*20袋)、利巴韦林注射液(100mg:1ml)、磷酸奥司他韦胶囊(75mg*10粒)。
1.3镇咳药
可愈糖浆(100ml)。
1.4 祛痰药
盐酸氨溴索片(30mg*10片*5板)、盐酸氨溴索注射液(15mg:2ml*5支)、羧甲司坦口服溶液(5%*10ml*10支)。
1.5 复方制剂
酚麻美敏片(复方*10片)、咖酚伪麻片(10片)、氯雷伪麻缓释片(5mg:120mg*6片)。
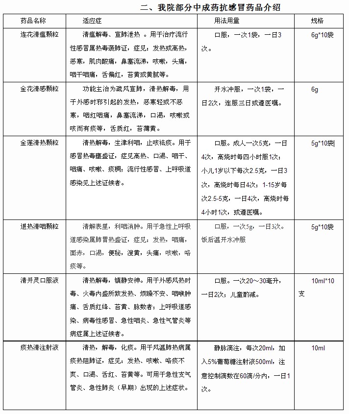
2 中成药分类
2.1 辛温解表类
感冒清热颗粒(12g*10袋)、感冒清热颗粒(无蔗糖)(6g*10袋)、感冒软胶囊(0.45g*20粒)。
2.2 辛凉解表类
连花清瘟颗粒(6g*10袋)、板蓝根颗粒(5g*10袋)、金莲清热颗粒(5g*10袋)。
2.3 清热解毒类
清开灵口服液(10ml*10支)、退热清咽颗粒(5g*10袋)、银黄颗粒(2g*16袋)、金花清感颗粒(6g*6袋)。
2.4 清化热痰类
复方鲜竹沥液(20ml*6支(无糖型))、鲜竹沥(30ml*8支)。
2.5 祛痰镇咳类
痰热清注射液(10ml)、肺力咳合剂(100ml)。

药学中心临床药学室
2013年2月27日