近期,北京佑安医院任锋教授科研团队在国际期刊《Cell Death & Disease》(IF=8.1)发表了题为“The cytoplasmic-nuclear transport of DDX3X promotes immune-mediated liver injury in mice regulated by endoplasmic reticulum stress.” 的学术论文。该团队研究表明,在免疫介导的肝损伤过程中,DDX3X胞质到胞核的易位通过激活内质网应激-CHOP通路加重了肝损伤。这些新发现提示DDX3X是肝脏稳态的潜在调节因子,是临床治疗免疫介导性肝损伤的一个有希望的靶点。北京佑安医院博士研究生范子豪、研究实习员徐玲和博士后高耀为本研究的共同第一作者,任锋教授和刘梅教授为共同通讯作者。

肝衰竭是一种由肝细胞凋亡和出血性坏死引起的临床综合征,多种研究已经证实免疫介导的肝损伤在这种严重的进行性疾病中起着核心作用。既往研究表明,刀豆蛋白A(ConA)诱导小鼠免疫介导的肝损伤可触发内质网应激并激活未折叠蛋白反应。DDX3X在应激条件下作为一种类似变阻器的蛋白在一定程度上对细胞生存或死亡起到调节作用。因此,本研究探讨DDX3X在免疫介导的肝损伤中的作用,并证实DDX3X通过调节内质网应激诱导的肝细胞凋亡来促进小鼠免疫介导的肝损伤。

研究使用ConA诱导小鼠免疫性肝损伤,采用DDX3X肝细胞特异性敲除(DDX3X ΔHep)和对照(DDX3X fl/fl)小鼠研究DDX3X在肝损伤中的作用,并使用4-PBA药物对内质网应激进行干预。结果表明,在 Con A 诱导肝损伤中 DDX3X 的表达水平升高,并伴随着该蛋白从细胞质向细胞核的易位。同时,DDX3X肝脏特异性缺乏可改善小鼠肝损伤并减轻肝组织内质网应激。

为了进一步研究 DDX3X 介导内质网应激诱导细胞凋亡的确切机制,该研究在不同的时间点使用内质网应激诱导剂TM(Tunicamycin,衣霉素)在体内外诱导小鼠肝细胞内质网应激模型。在体内和体外,随着内质网应激的逐渐延长肝细胞DDX3X表达增加,DDX3X从胞质易位到胞核。这进一步强调了 DDX3X 在促进内质网应激诱导的细胞凋亡过程中作为调节因子的关键作用。

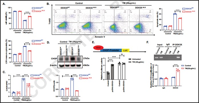
机制上,通过体外转染 DDX3XΔNLS 质粒(表达了缺失核定位信号的 DDX3X),肝细胞存活率明显提高,而CHOP的表达含量降低。CHOP 作为一种关键的转录因子,参与 ER 应激诱导的细胞凋亡。由 CHOP 启动子驱动的荧光素酶报告实验和ChIP 检测进一步表明,DDX3X易位是通过转录诱导CHOP促进内质网应激诱导的细胞凋亡。此外,DDX3X在乙肝相关肝衰竭和自身免疫性肝炎患者中升高并易位到细胞核中也进一步证实了研究结论。

在ConA诱导的肝损伤过程中,内质网胁迫下DDX3X表达含量增加且从细胞质转移到细胞核。DDX3X从胞质到胞核的易位转录诱导CHOP的表达进一步促进细胞凋亡。该研究阐明了DDX3X 介导内质网应激诱导细胞凋亡的确切机制,强调了DDX3X可能是免疫介导性肝损伤的潜在治疗靶点。