近期,首都医科大学附属北京佑安医院任锋教授科研团队和陈煜教授科研团队在国际期刊《Frontiers in Pharmacology》(IF=5.810)发表了题为“Magnesium Isoglycyrrhizinate Ameliorates Concanavalin A-Induced Liver Injury by Inhibiting Autophagy”的学术论文,揭示了保肝药异甘草酸镁(MgIG)通过抑制自噬改善刀豆蛋白A(ConA)所诱导免疫性肝损伤的潜在治疗机制。首都医科大学附属北京佑安医院硕士研究生范子豪和在职博士李玉贤为共同第一作者。

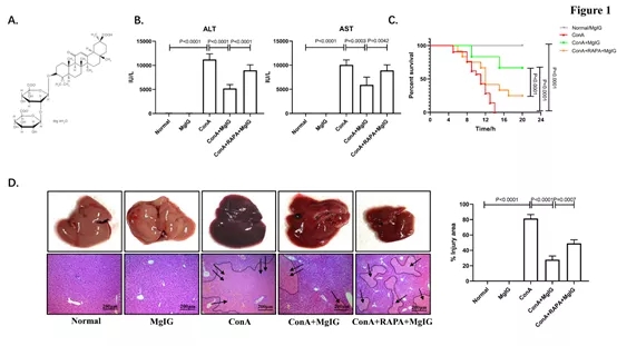
异甘草酸镁(MgIG)是主要由18α-甘草酸立体异构体组成的镁盐,属于第四代甘草酸制剂。研究发现,MgIG作为一种从中药甘草中提取的新型甘草酸,具有抗炎、抗氧化、抗病毒、免疫调节和肝细胞保护作用,且在多种动物模型中被广泛研究展现出不同的生物学功能。在本研究中,MgIG能够明显改善刀豆蛋白A (ConA)诱导的小鼠免疫性肝脏损伤。

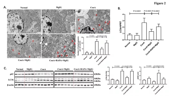
ConA作为一种从植物中提取的凝集素样多糖,已成功应用于小鼠免疫肝炎模型的建立,用于模拟乙型肝炎相关的免疫性肝损伤。自噬作为细胞降解有害成分并将其循环利用以达到细胞代谢和某些细胞器更新的需要的一种生理过程,在各种严重肝炎相关肝衰竭模型中发挥着不同的作用。有研究表明, ConA可通过增强自噬而加剧自身免疫性肝炎且ConA触发的异常自噬通量可促进肝细胞的死亡。因此,抑制异常自噬通量可能是治疗ConA诱导的肝损伤的新途径。

在任锋课题组前期研究中,证明了MgIG通过降低炎症反应对ConA诱导的肝损伤具有显著的保护作用。本项研究中进一步揭示了MgIG可通过抑制自噬来调节部分炎症因子的表达而发挥保护作用,但这并不是MgIG作用的主要途径。

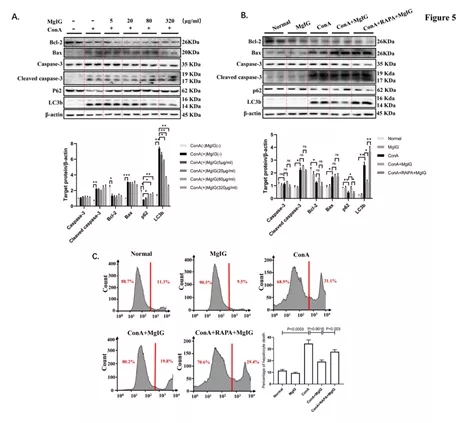
在体内、体外实验中,研究进一步揭示了MgIG是通过抑制自噬而减轻异常自噬通量造成的直接损害,主要是通过减少肝细胞死亡而不是抑制凋亡。

MgIG可以通过抑制自噬来改善肝损伤:一方面,MgIG通过抑制自噬抑制部分炎症因子的表达,减轻炎症反应,间接改善肝损伤。另一方面,MgIG通过抑制自噬减少肝细胞死亡从而减轻异常自噬通量造成的直接损害。证明了靶向自噬的策略可以用于治疗疾病,为MgIG治疗肝病提供了坚实的理论基础。


任锋教授简历
任锋,医学博士,博士生导师,博士后合作导师。目前任首都医科大学附属北京佑安医院/北京市肝病研究所研究员、教授,肝衰竭课题组PI。入选北京市优秀人才,北京市十百千卫生人才“百”层次人才,北京卫生系统技术人才学科骨干。目前主持国家“13.5”任务级课题(2项),国家自然科学基金面上项目(2项)、北京市自然科学基金(面上1项,重点1项)、北京市科委临床特色研究(首特2项,首诊专项1项)、首都卫生发展科研专项重点攻关项目等十余项课题,参加国家 “12.5”、“11.5”等重大专项以及973等科研项目研究。以第一作者和通讯作者发表SCI科研论文20余篇,分别在《Hepatology》、《Cell death & Disease》、《Journal of Viral Hepatitis》、《PLoS One》等重要国际学术期刊上,累计影响因子达80余分。获得2017年度北京市科技奖(三等奖)和2017年度中华医学会科技奖(三等奖)。申请CRISPR技术相关专利5项。社会任职包括欧美同学会医师协会传染病分会副秘书长、欧美同学会医师协会青年委员会委员、中华医学会肝病学分会肝病基础医学与实验诊断协作组成员、世界华人消化杂志、北京医学杂志和临床肝胆病杂志编委。目前研究围绕着乙型肝炎重症化基础和临床研究、基于CRISPR技术研发传染病病毒快速检测方面开展系列研究。

陈煜教授简历
陈煜,北京佑安医院肝病中心四科主任(疑难肝病与人工肝中心主任)
主任医师,教授,博士生导师
中华医学会肝病学分会副秘书长、委员、终末期肝病学组副组长
北京医学会肝病学分会常委、肝衰竭及人工肝学组副组长
全国重型肝病及人工肝血液净化攻关协作组副组长
佑安肝病感染病专科医疗联盟肝衰竭及人工肝专委会主任委员
中国研究型医院学会肝病专业委员会重症肝病学组副组长
中国重症血液净化协作组副主任委员、人工肝学组组长
中国医药教育协会肝病专业委员会常委
中国医师协会急救复苏专业委员会委员
北京医院协会医疗管理科学专业委员会委员
北京市科技新星,北京市卫生局“十百千”卫生百名人才,北京市卫生系统高层次卫生技术人才,北京市优秀人才
《中华肝脏病杂志》、《临床肝胆病杂志》、《实用肝脏病杂志》、《胃肠病与肝病杂志》审稿专家,曾在香港大学医学院、英国伦敦大学医学院做访问学者。长期从事重型肝病肝衰竭及人工肝的应用基础及临床研究。参与举办第一届至第十届全国重型肝病及人工肝血液净化学术年会,参与《人工肝脏治疗学》、《实用人工肝治疗操作手册》、《突发传染病防治教程》、《疑难重症肝病100例》、《全国肝病科普咨询专家规范化培训试题》、《传染病学》及英文版等多部著作的编写。承担国家自然科学基金、十一五、十二五、十三五肝炎重大专项等科研任务,参与科技部科技攻关引导项目、北京市科委科技重大项目等多项重大科研工作。发表论文300余篇,累计发表SCI论文120余篇,累积影响因子近500分。出版专著20余部,获得科研奖项10余项,获得发明专利7项。