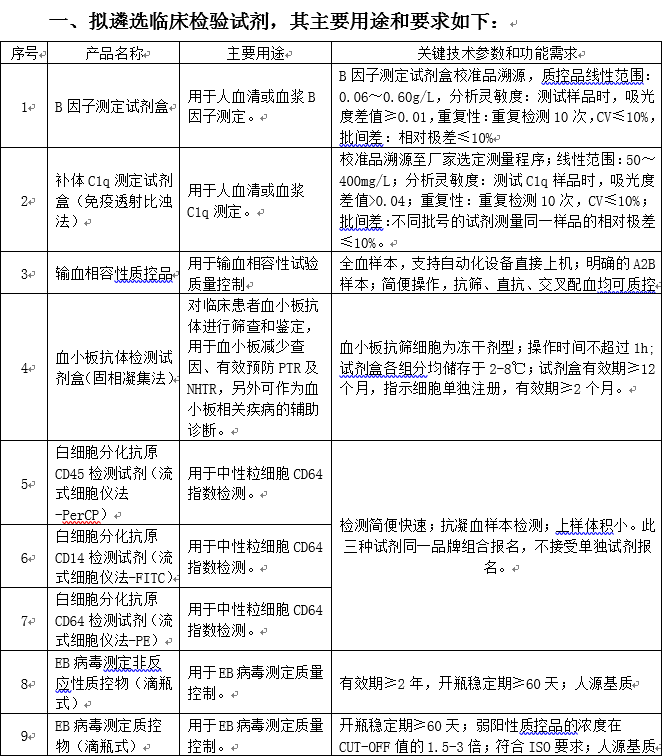
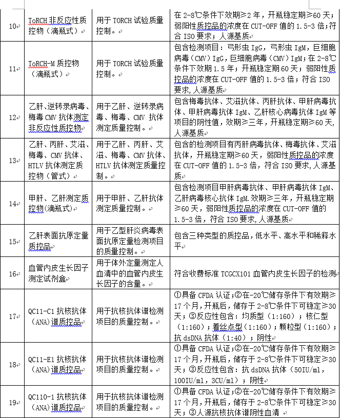
首都医科大学附属北京佑安医院拟遴选以下临床检验试剂,兹邀请各符合遴选报名资格者前来参加遴选活动。




二、遴选报名:
1、遴选报名资格:厂家或厂家委托参与遴选报名的唯一被委托人。
2、遴选报名方式:规定时间内以电子邮件形式报名。
3、报名截止时间: 2022年4月25日
4、报名所需材料(报名表样式见下方附件):
1)报名表(excel版及盖章版PDF扫描件)一张报名表填写一种耗材。
2)产品注册证。
3)在用医院的供货发票PDF扫描件(字迹清晰)。
4)厂家委托书(厂家委托他方唯一委托人报名参与遴选时,盖红章)以上材料以命名为“申请科室耗材+序号+品牌”压缩包形式发至指定邮箱:bjyayyhclx@sina.com
5、特别提示:
1)请提供2021年度的供货发票。 将按发票提供情况,以发票医院在该专业领域的权威性予以赋分。
2)为保证遴选工作的公平公正,各厂家或厂家唯一委托人,有且只有一次参与遴选报名的机会,请集中发送报名表,发送后不接受修改及增减。
3) 参与报名的厂家或厂家唯一委托人需如实填报各类信息,一旦核实存在虚假填报情况,将取消参与遴选资格。
4)邮件中报名所需材料提供不全者,不予纳入本次遴选。
5)逾期发送的报名邮件不予纳入本次遴选(以系统邮件发送时间为准)。
6) 中标品牌由配送公司集中配送。
联系人:孟老师 电话:010-83997570
首都医科大学附属北京佑安医院
2022年4月 19 日
上一篇: 北京佑安医院绿化养护服务项目成交公告
下一篇: 医用耗材遴选公告
我们关心您就医服务时遇到的问题,我们重视您每一点诉求和建议!诉求建议
首都医科大学附属北京佑安医院版权所有 (本网站所有内容未经许可,不得以任何形式进行转载)
北京市丰台区右安门外西头条8号 邮编:100069 电话:010-80938080,80939090 传真:(010)63057513
京卫计网审【2015】第0539号 京ICP备13030203号
京公网安备11010602050066号
微信公众号
微信服务号
北京佑安医院互联网+护理服务(金牌护士)

