2025年3月26日,院党委组织召开“深入贯彻中央八项规定精神学习教育…
党的二十届三中全会,是在以中国式现代化全面推进强国建设、民族复兴…
为深入学习贯彻修订后的《中国共产党纪律处分条例》(以下简称《条例…
2023年12 月4 日是第十个国家宪法日,12 月1 日至7日在全国范围内开…
以习近平新时代中国特色社会主义思想为指导,深入宣传贯彻党的二十大…
开展主题教育,是推动贯彻党的二十大战略部署的有力举措,是深入推进…
金秋时节,举世瞩目的中国共产党第二十次全国代表大会胜利召开。回首…
伴随全市疫情呈现多点散发与聚集性疫情交织态势,在北京市委市政府领…
在北京市委、市政府、北京市卫生健康委、北京市医院管理中心的领导下…
2021年9月至12月,北京佑安医院开展法制教育季,大力宣传法律知识,…
北京佑安医院通过公众号和大家一起学习《中华人民共和国民法典》有关…
北京佑安医院作为北京市收治新冠肺炎的定点医疗机构,自1月21日收治…
健康,是人生最宝贵的资产,不只是个人的资产,也是社会的资产,维护…
人口老龄化是当今世界很难逆转的趋势。据统计,2017年老年患者在市属…
北京佑安医院先后推出了20项便民服务,其宗旨就是为了我们的服务更贴…
无偿献血是指为拯救他人生命,志愿将自身的血液无私奉献给社会公益事…
按照北京市委、市政府、北京市卫生计生委和北京市医院管理局的总体要…
新医改是2009年3月17日中共中央、国务院向社会公布的关于深化医药卫…
长征是一次理想信念的伟大远征。崇高的理想,坚定的信念,永远是中国…
为贯彻落实党的十八大、十八届三中、四中、五中全会精神,大力培育和…
为巩固和拓展党的群众路线教育实践活动和“三严三实”专题教育成果,…
中国共产党第十八届中央委员会第三次全体会议(简称:中共十八届三中…
2014年10月23日,“深入贯彻习近平总书记系列重要讲话精神”首次被写…
JCI是Joint Commission International的缩写,中文意思是“美国医疗…
患者安全是医学领域的永恒课题,是确保医疗质量的前提。保证患者安全…
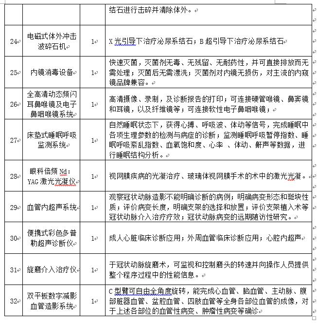
首都医科大学附属北京佑安医院拟采购以下医用设备,兹邀请合格供应商前来参加调研活动。
一、采购需求如下:



二、调研要求如
1、供应商为所供产品的一级或二级代理
2、所供产品至少在三家北京市三甲医院在用
三、报名要求
1、提供资料:报名公司填写《设备采购调研表》(见附件)、设备经销商资质、授权、三家北京市三甲医院销售证明(中标通知书或发票复印件)、所有提供的资料均须加盖公司公章。(注意:设备采购调研表 需要Excel电子版 和 盖章扫描件)
2、报名时间:2022年2月21日-2022年3月3日
3、报名邮箱:yayycaigou@126.com 所发邮件标题格式为: XX(设备)-XX公司(公司名称简称)-(联系人)-(联系方式)
4、报名联系人:戴老师
5、联系电话:83997047
6、调研会议地点、时间及要求另行通知
我们关心您就医服务时遇到的问题,我们重视您每一点诉求和建议!诉求建议
首都医科大学附属北京佑安医院版权所有 (本网站所有内容未经许可,不得以任何形式进行转载)
北京市丰台区右安门外西头条8号 邮编:100069 电话:010-80938080,80939090 传真:(010)63057513
京卫计网审【2015】第0539号 京ICP备13030203号
京公网安备11010602050066号
微信公众号
微信服务号
北京佑安医院互联网+护理服务(金牌护士)

