PDCA质量改进
PDCA案例——缩短住院患者出院结算时间
1.题目:缩短住院患者出院结算时间的实现
2.问题描述:
医疗机构为强化服务意识,为患者提供及时、便捷的服务,应做到患者办理结账时间不超过15分钟。目前,医生为患者下达出院,经常需要几小时甚至多日后才能将账务传送至住院处结算终端,导致患者等候时间过长,耗费大量时间和精力等待结账,甚至产生纠纷。
3.现状分析:
究竟是什么原因导致患者需要等待这么长时间才能结账呢?住院处结算窗口在为患者结算时,需要院内各病区、各医技科室、医保办公室、网络中心等相关部门相互协作,密切配合。上述任何一个科室出现拖延或失误,都会导致患者结算时间被延长。就这个情况,我们进行了深入剖析,找到了影响的主要原因。
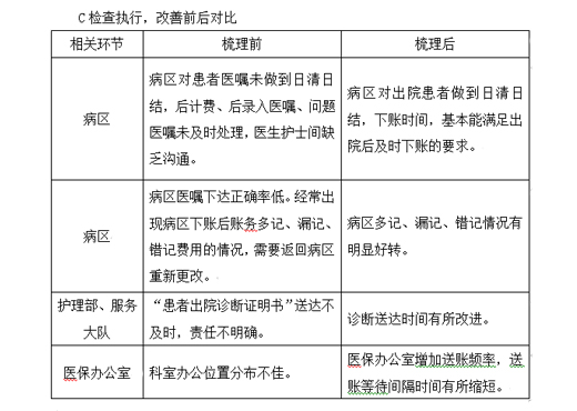
1)病区对患者的医嘱无法做到日清日结,后计费、后录入医嘱、存疑医嘱未及时处理等情况比比皆是。医生下达出院通知后,应由护士进行执行下账操作,此环节经常脱节,医生与护士之间欠缺相互沟通,造成医生已下账,而护士未执行,导致住院结算部门无法进行结算。
2)病区下达医嘱正确率低。
多计费、漏计费、错计费的发生率较高。经常出现床位费、诊疗费、护理费的计费数量与患者实际住院天数不符,或医生下达出院日期错误等情况。上述问题一旦出现,住院结算窗口会浪费大量时间进行沟通,将账务返回病区,等待病区修改后,再重新传送至住院处终端,审核正确后方可为患者结算。经常出现患者已经结算完毕,但病区发现医嘱录入有误或患者自行发现医嘱有误,使患者返回医院,进行退费,重新结算的情况。上述过程导致患者出院时间大量延长,并很容易产生纠纷。
3)“患者出院诊断证明书”送达不及时,责任不明确。
病区将北京市医保患者的账务下达至医保办公室,医保办公室审核完成后,本应将审核后的账务送至住院医保结算部门,但因病区未将“患者出院诊断证明书”送至医保办公室,导致医保审核工作无法继续,患者账务长时间在医保办公室留置,无法进行下一环节的结算工作。
造成“患者出院诊断证明书”不能与患者账务同时传送至医保办公室的责任不明确:①医生未开具②因“患者出院诊断证明书”存疑,需与主管医生沟通,但未找到相关人员③院内服务大队因其他工作而延误送交。
4)未实现无纸化、信息化、智能化账务传递工作,无法脱离手工调整费用比例;未实现《患者出院诊断证明书》电子导入功能。
5)医保办公室、医保结算部门、出入院结算窗口、位置分布不佳。
北京市医保患者的账务需从医保办公室送至医保结算部门,而两个部门的距离需工作人员在院内步行2分钟(快走)才可完成送达,一天内来回步行送账数次,占用了不必要的人力和时间,为出院结算工作带来不便。
医保结算部门与出入院结算窗口不在一处,造成存疑的账务沟通延迟。

4.PDCA要素
P:改进项目名称:缩短住院患者出院结算时间
计划:
1)与医务处协调:①要求病区对患者医嘱做到日清日结,准确核实医嘱内容、准确下达出院时间。严控下账后因医嘱错误(多记、漏记、错计等)问题造成的反账情况。②要求医生录入医嘱时,医保类型准确录入(全自付、有自付、无自付),避免下账后因医保类型有误,造成返账、修改、重新下账等行为,此行为足可以导致患者的不信任或因等待结算时间过长而产生纠纷。③要求医生正确开具“患者出院诊断证明书”,内容清晰、完整。
2)与护理部协调:对病区、服务大队等相关部门提出要求:北京市医保患者的“患者出院诊断证明书”,应与病区下达的患者账务同时送达至医保办公室。对谁开具、谁送达,何时送达做出明确责任分工和时间要求。
3)与医保办公室协调:要求医保办公室适当增加送账频率,以时间换空间的办法弥补位置上的缺陷。
4)与网络中心协调:①无纸化、信息化、智能化账务传递工作,脱离手工调整费用比例的情况;②实现《患者出院诊断证明书》电子导入功能。
团队组成与职责:
我们的组成是以:出入院结算窗口,医保结算部门为核心,医保办公室、病区、相关医技科室为辅助。明确各方职责,努力优化各个环节上的节点,从而缩短患者结算等待时间。
预计目标:非医保患者自病人出院起15分钟内完成结算工作;医保患者自病人出院起3个工作日内完成结算工作。
D:工作计划实施细节
1.病区及时、准确录入医嘱,确保当日医嘱当日录入,制定详细的“医嘱录入、审核业务操作流程”。
2.医务处、护理部制定“出院患者结算信息传递业务流程”,明确质量性要求,做到时效性,准确性、完整性:确定责任人及校对人,保证医保患者信息及时传递至医保办公室,非医保患者信息及时传递到住院处出入院结算窗口;病区每日15:30前完成当日出院患者结算信息传递业务。
3.检验科室、放射科室、药学中心等医技科室在执行医嘱同时在本部门系统中进行系统确认,保证将已执行医嘱及时传送至医生工作站。
4.医保办公室①每日16:00前,将“住院患者费用汇总清单”、《患者出院诊断证明书》送至住院处医保结算部门;②日间账务增加送账频率;③提高患者费用审核准确率。
5.网络中心实现:①无纸化、信息化、智能化账务传递工作,脱离手工调整费用比例的情况;②实现《患者出院诊断证明书》电子导入功能。
6.住院处医保结算部门,在接到医保办公室送至的“住院患者费用汇总清单”、《患者出院诊断证明书》后,如无特殊原因,做到当日账,当日结清。(特殊原因包括:医嘱错误返回病区,但当日未下账的情况、被告知账务停止结算,等待结算通知的情况)
7.出入院结算窗口在患者账务准确、完整、无异议时,在15分钟内完成结算业务,保证结算准确无误,账款相符。

A总结:
通过PDCA循环,住院处出院结算等候时间较之前有大幅缩短,病区下账质量也有所提高。各个科室契合度明显提升。基本保证了非医保患者自出院起15分钟内完成结算工作,医保患者自患者出起3个工作日内完成结算工作。
下一步改进空间:医嘱方面及信息技术方面,目前尚未实现北京市医保患者的账务,从医生下达出院后,能够无需手动修改或调整医嘱类型直接结算,实现后将大大的缩短医保患者结算时间。
5.参与成员
住院处班长:马舍予
住院处医保记账:栾宇
住院处结算会计:孙祎


京公网安备11010602050066号